“马克思主义基本原理概论”作为本科5门思政必修课之一,是塑造新时代大学生世界观、人生观、价值观的重要课程。为了拉近经典思想与青年学生距离,马军老师尝试采取“经典、历史、现实、传播”四位一体教学模式,在解读马克思主义经典文本中阐释“原理”,在回顾人类思想史与社会发展史中展现“原理”,在回应社会现实中运用“原理”,在话语创新中表述“原理”,让“原理”融入生活,启发当代大学生在新时代成长成才。
一、在线教学设计
1.策划疫情防控专题,通过“活教材”进行课程思政
从马克思主义基本原理视角反思疫情,以家国、担当、自然三个关键词入手,反思疫情防控中个人与社会、国家、世界之间的共同体关系,引导学生认识到,疫情以独特的方式反映出个体利益与社会利益高度一致,因此,每个普通人的担当精神尤为重要,同时,引导大家反思人类与自然之间如何形成和谐共生关系。通过以上疫情防控专题,引出课程教学内容。


除专题外,将疫情防控内容融入每一专题教学,引导学生结合课程内容,从马克思主义基本原理角度,对疫情防控中的某一具体问题分组进行调查研究,并完成调查报告的撰写,以下是学生自拟的关于疫情实践报告题目:

2.学原理、用原理,开展“感悟成长”在线沙龙,延伸课堂学习
为更好让抽象的哲学理论思想融入学生生活,帮助学生运用马克思主义理论分析解决生活、成长、学习中的具体问题,本课程在课堂授课基础上,还在周末举办三次以“感悟成长”为题的在线沙龙,涉及青春·奋斗·幸福、走进经典、用心生活三个主题,为学生成长、成才解惑答疑。

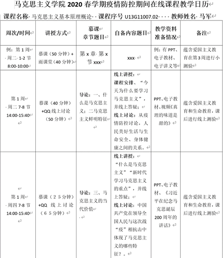
3.吃透教材,按照“四位一体”模式设计教学内容,撰写教案、教学日历
按照“经典、历史、现实、传播”四位一体教学模式设计教学内容,即将马克思主义经典作家的文本融入课程,并结合思想史和社会发展史,用马克思主义基本原理回应现实,以当代大学生易于接受的话语方式讲述课程。根据中央马工程教材编写的《马克思主义基本原理概论》(2018)教材,撰写教案、教学日历,画思维导图、教学逻辑图。



“导论”思维导图
4.优化教学课件,增强在线教学视听效果
将课程内容划分为九大专题,按照专题系统规划课件,课件图文并茂,每个专题增加了专题导学和延伸学习部分。

5.有机嵌入慕课与视频资源,丰富教学内容
随课程进入,有机嵌入北京大学“马克思主义基本原理概论”慕课的相关内容,合理设置话题,引导学生结合慕课与课程内容,就教学重难点问题展开深入讨论,并通过慕课SPOC平台,组织学生完成相关测试练习。

上课前和课间休息时播放纪录片《寻访马克思》、电视片《马克思是对的》,引导学生进入学习状态,拓展学习视野。

6.用活“QQ群屏幕共享+雨课堂”各种功能,激活在线课堂活力
课前通过QQ群公告发布相关通知和预习信息

上课通过QQ群屏幕共享播放PPT、直播授课、学生语音回答问题,与学生互动采取“对话式”提问,不断启发学生对问题深入思考

雨课堂答题、弹幕、投票


云研讨

7.结合教学重难点、现实问题,设置作业内容

写给2035年的自己。让学生写一封给2035年自己的信,进一步加深学生对劳动奋斗的认识,反思和做好自身发展规划。
9.QQ打卡签到,在线课堂一个不能少

四、学生学习反馈


(文图/PP电子游戏网站 审核/吴闻川)